<<

Unidirectional floor microphone  - PCB -
20130302     20130510 +PDF  20150215

<Click-right> on "PDF" and save the file for printing.
TIP: print the B/W masks in : color, photo quality, high res, max. saturation, and 100% (original) size.

    The PCB.
You could (as i did with the first trial) construct the electronics as a "haystack" on a small piece of single sided PCB material (use the top silk for drilling holes). But if you plan to construct more than one, the newly single sided PCB design is easy to make, and it fits in a cheap 50x50mm die cast ALU box (Hammond 1590LB). The material of the box makes it very easy to drill and file holes into the correct shape. Consider also an XLR output via a short piece of microphone cable and a male XLR3 plug.

The PCB can be screwed on top of four short M3 metal standoffs or M3 screws with nuts. If you should screw the PCB in direct contact with an ALU surface, cover the copper surfaces on the bottom side around the holes with a thin layer of solder. This prevents direct copper-aluminum contact and oxidation later on.

The XLR and electret's capsule wire-trios must be tightly twisted and of equal length. This makes the system maximal insensitive for magnetic hum fields (transformers). These wires can be soldered to the top ends of the input and output resistors, or to pins in the PCB.

After testing and adjustment, you could mechanically connect neighboring components by a bit flexible glue (f.i Pattex contact). Let it dry well with open lid. This will prevent vibrations and damage during rough transport and make the microphone rugged.

The PCB below is designed to be used single sided too. The PNG pictures are 600DPI. Click-right on PDF to download.



(Prototype). In this diferent 1590Z061 box is a somewhat different PCB, but with nearly the same parts layout. The output wiring was twisted later on. Note the trimmer to adjust for best balance.


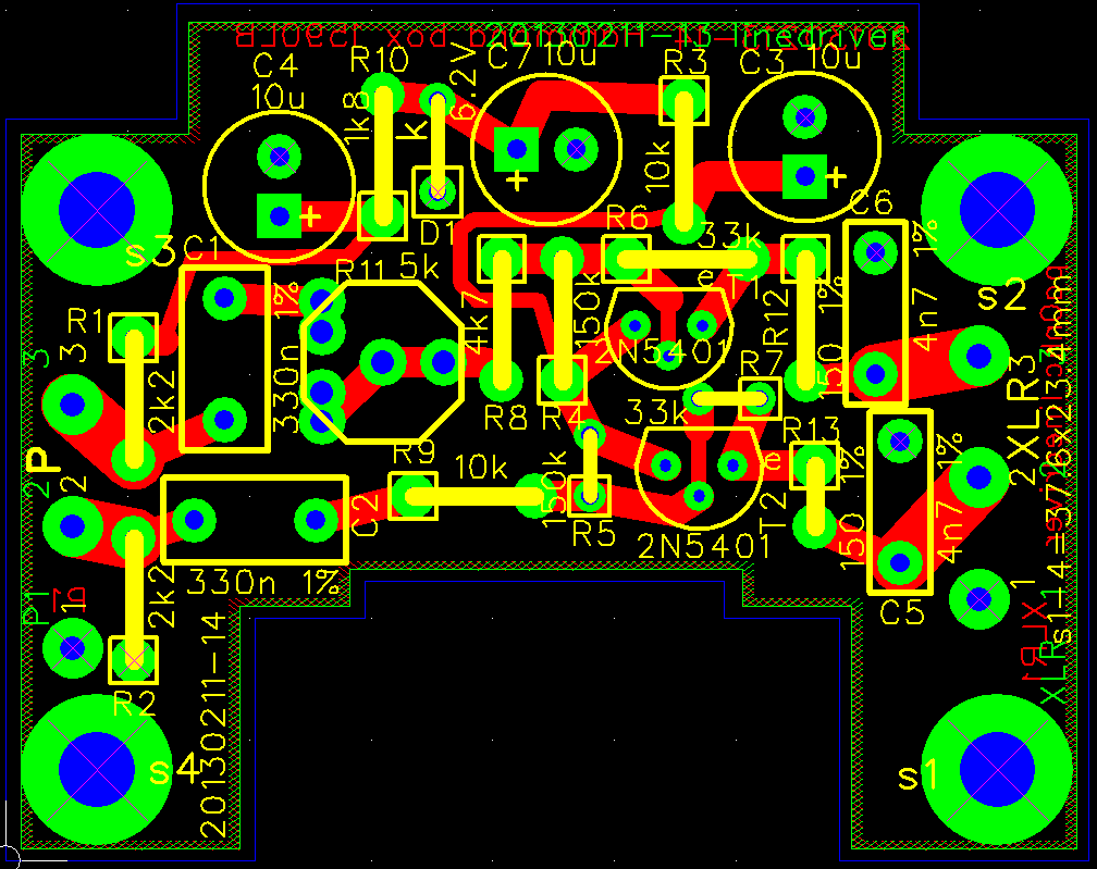
The definitive PCB design for a 50.5 x 50.5 mm Hammond 1590LB box.
Xray view.
PDF


Bottom copper
PDF



Bottom solder mask
PDF


Top copper
PDF


Top solder mask
PDF


Drill pattern for the PCB inside a 1590LB box.
PDF


Top silk / drill template.
PDF